User Experience / User Interface Design

Surveyor's Portal

What is it?

A property survey portal providing a seamless risk compliance process by enabling multiple user types to access, book and track surveys leading to a risk compliance report and certificate.

Deliverables:

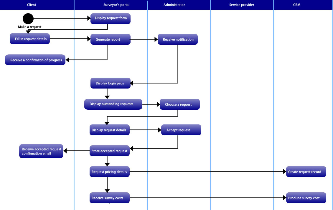
User experience specification including: activity diagram, personas, user journey, use cases, wireframes, hi-fi prototype

Role:

The role involved leading on all design aspects of the project

Activities:

Led workshops with stakeholders to gather requirements for the system and user persona development, developed activity diagrams showing the interaction required between the multiple users and the cross over between systems for invoicing, emailing, notifications and risk management scores. Conducted review meetings to review the results from a design phase so that comments and other feedback can be factored into design refinement. Produced detailed user experience deliverables and presented a clickable prototype to potential customers to help in the selling process leading to significant orders.